我院马军岩教授团队在国际知名期刊《Analytical Chemistry》上发表研究成果



作者:     点击数:     更新时间:2025年11月01日 11:39 




近日,我院马军岩教授团队在分子成像领域取得重要进展,相关成果以第一单位发表在《Analytical Chemistry》上(202597, 21376−21383;中科院一区TOP期刊,自然指数期刊,影响因子为6.7)。马军岩为论文第一作者/通讯作者,湖南大学汪凤林教授为论文共同通讯作者。

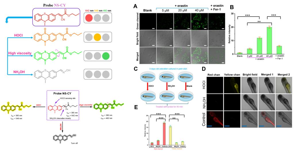
本研究开发了一种基于吩噻嗪-氰乙酸酯的新型荧光材料。NS-CY探针是专为同时检测次氯酸根离子、羟胺和粘度而开发的三模式分子。该探针在水性介质下在642nm处发出红色荧光;在高粘度环境中,分子内键旋转受到抑制NS-CY激发492nm的荧光发射(TICT效应),产生强烈的绿色荧光。同时,HOCl氧化吩噻嗪部分的硫原子转化为亚砜产物时,发射光谱会发生明显的蓝移,从642nm移至548nm,产生黄色荧光。在与羟胺反应后642nm处的荧光逐渐减弱,呈现出荧光淬灭模式。此外,该探针已成功应用于监测活细胞中由Erastin诱发的铁死亡粘度变化。值得注意的是,NS-CY有效在斑马鱼活体内同时追踪了HOCl和羟胺,这些结果展示了其在相关早期诊断和医疗干预中的潜在应用价值。

上述工作得到了国家自然科学基金、湖南省杰出青年基金、河南省自然科学基金、河南省科技攻关、安阳市科技攻关的支持。



上一条:活力绽赛场,同心向未来 ——化学化工学院教职工趣味运动会圆满举办

下一条:我院开展心理健康普查活动

关闭